为落实共青团中央、教育部、全国学联联合下发的《关于推动高校学生会(研究生会)深化改革的若干意见》,并结合《关于巩固高校学生会(研究生会)改革成果的若干措施》文件要求,接受广大师生监督,现将我院2021—2022学年学生会改革情况公开如下。
一、改革自评表
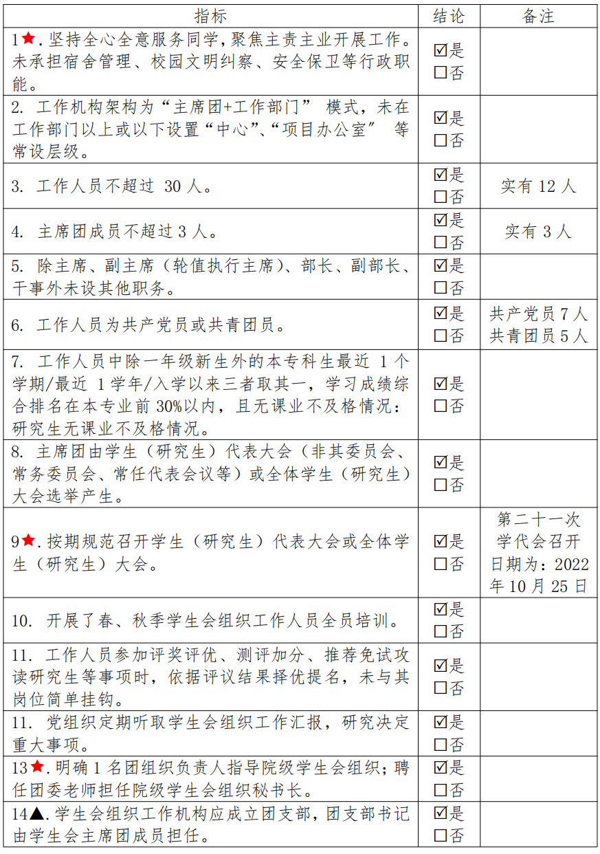
(一)院级学生会组织改革自评表
标注“★”为核心指标;标注“▲”为观测指标,2021-2022学年暂不做硬性要求。

二、《beats365(中国区)-唯一官方网站学生会章程》(修订)
第一章 总则
第一条 本会的性质
广西大学beats365(中国区)-唯一官方网站学生会是以“全心全意服务同学”为宗旨,以马克思列宁主义、毛泽东思想、邓小平理论、“三个代表”重要思想、科学发展观、习近平新时代中国特色社会主义思想为指导,遵循和贯彻党的教育方针,依照学校学院有关规章制度,履行各项职能、全心全意服务同学的群众组织。
第二条 本会的宗旨
全心全意服务同学。从同学中来,到同学中去,发挥学校联系广大同学的桥梁和纽带作用,发挥学生会在组织育人、实践育人、文化育人和校园治理等方面的优势和作用,促进学生德智体美劳全面发展,切实服务广大学生成长成才。
第三条 本会的基本任务
(一)深入学习贯彻党的二十大精神,认真贯彻习近平总书记对青年学生工作的重要指示和全国高校思想政治工作会议上的讲话精神,不断保持和增强政治性、先进性、群众性,用党的指导思想武装头脑、指导实践、推动工作,组织动员广大同学坚定地听党话、跟党走;
(二)团结和引导同学成为热爱祖国、适应中国特色社会主义事业要求的合格人才,进一步增强对中国特色社会主义的道路自信、理论自信、制度自信、文化自信,在团结带领广大同学实现中华民族伟大复兴中国梦的进程中做出贡献;
(三)活跃校园文化,开展健康有益、丰富多彩的课外活动和社会服务,着力营造优良校风学风,努力建设充满朝气、干净纯粹的组织文化;
(四)认真倾听同学诉求,积极畅通校园沟通协调渠道,实心实意帮助同学解决困难,扎根同学、勤奋工作,把让广大同学满意作为工作目标。
第二章 成员
第四条 凡在广西大学beats365(中国区)-唯一官方网站注册的全日制在校本科生,承认本会章程,维护本科生权益的优秀学生,都可成为本会成员。会员享有选举权、被选举权及本章程规定的各项权力,同时应承担本章程规定的各项义务。
第五条 会员的权利和义务
(一) 具有选举权、被选举权及本章程规定的其他权利;
(二) 通过正当途径和方式对本会的各级组织和学生骨干及其工作进行监督,并提出建议、质询和批评;
(三) 遵守国家宪法和其他法律法规,遵守校纪和校规,遵守本会章程,执行本会决议,完成本会交办的各项任务;
(四) 在行使权力时,有不得妨碍他人行使权力,不得损害国家、社会的利益的义务;
(五) 有支持本会各级组织工作,维护本会荣誉、树立本会良好形象,维护本会正当权益、促进本会发展的义务;
(六) 有遵守学校及学院规章制度,尊师爱校、团结同学、维护学校及学院荣誉的义务。
第六条 工作人员
(一) 学院学生会工作人员要面向广大同学进行遴选,由班级团支部推荐,经学院党委和学院团委审核后确定,过程公开透明、公平公正,并对结果进行公示,确保广大同学的知情权、参与权,接受广大同学监督;
(二) 本会工作人员需为中共党员或共青团员,信念坚定、品行端正、乐于奉献、团结同学、学业优良且具有良好的群众基础,乐于全心全意为同学服务;
(三) 本会工作人员需具有一定的组织领导能力和沟通协调能力,能严格要求自己,以身作则,在同学中起模范带头作用;
(四) 本会工作人员需具有民主作风,能及时全面地反映同学的正确意见和合理要求,能自觉地接受同学的监督,主动开展批评和自我批评;
(五) 本会将从政治素质、道德品质、知识学习、履职能力、纪律作风等维度对工作人员进行考核,考核方式包括党团评价和群众调查,广泛吸纳同学意见;
(六) 工作人员不论是由民主选举的还是任命产生,都可以变动或解除。如申请退职,须写书面报告交上级部门,经批准可免除其职务。
(七) 本会对达不到学业要求标准的、考核不合格的、违纪违法的以及其他无法正常履行职责的工作人员按照规定和程序予以劝退、免职或罢免。
第三章 组织和职权
第七条 广西大学beats365(中国区)-唯一官方网站学生会设主席团,下设秘书处、文艺文化部、权益部。
第八条 本会主席团成员不超过3人。不设主席、副主席,设执行主席,执行主席由主席团成员轮值担任,执行主席负责召集会议、牵头日常工作。
第九条 学生会主席团是领导院学生会工作的执行机构,主席团必须负责每学期的工作计划以及对各项活动的具体指导,同时做好协调工作。
第十条 学生会根据实际工作需要设置三个工作部门,工作机构及部门的设置与调整应在学院团委的指导下确定。学生会各部门在主席团的领导下,开展日常工作,并设置负责人一名。
第十一条 所有的学生会骨干要对我院的学生工作负责,找准定位,分工合作,一切以“服务我院学生”为基准。
第十二条 每届学生会主席团及各工作部门负责人任期从本次学生代表大会起,至下一次学生代表大会止。
第四章 部门职责
第十三条 主席团
(一) 制定学生会工作计划,负责组织落实;
(二) 协助完善各类工作制度,并组织学习加以落实;
(三) 主持学生会全面工作,对重大问题享有决策权;
(四) 指导各自分管部门的工作,督导各部工作完成情况;
(五) 及时上情下达,下情上传;
(六) 主持召开学生会全体会议、干部会议;
(七) 强化执行力和部门间的合作,重要工作要请示、汇报、落实和反馈;定期向学院分管领导和团委书记汇报工作、反馈落实情况。
第十四条 秘书处
(一) 负责协调各部门的工作,协助主席团处理日常事务;
(二) 负责团员材料等文件的收集、整理和归档;
(三) 负责经费收支与统计汇总;
(四) 负责各类活动和例会的接待、签到和记录;
(五) 负责撰写和制作学生会会议材料、打印、整理各类文件;
(六) 负责制作通讯录,发放邀请函。
第十五条 文艺文化部
(一) 负责策划学院的各项文艺活动,丰富学生的课余文化生活,提高学生的艺术修养;
(二) 发掘和培养文艺骨干,为院校各级各类文艺活动、比赛进行人才储备及培养;
(三) 负责组织文艺节目的编排和排练,引导、鼓励学生积极参加各类文艺比赛,推动校园艺术文化的发展。
第十六条 权益部
(一) 关心关注学院学生身心健康,致力于学生权益维护,是学生与学校、学院沟通的桥梁;
(二) 维护学生安全,维护各项活动现场秩序;
(三) 协助学校后勤部门开展工作,收集学生对于学校、学院各项工作的意见与建议;
(四) 负责学院各类活动期间的后勤保障工作。
第五章 会议制度
第十七条 主席团会议每两周一次,商讨学生会各项重大活动的决策及工作,定期对各部门工作进行评定、总结,并确定学生会下阶段的工作重心。
第十八条 负责人例会每周一次,负责人对部门一周的工作进行汇报,主席团进行总结与指导,并布置下周的工作事宜。
第十九条 部门例会每周一次,由负责人主持召开,传达和学习负责人以上例会的精神以及主席团的各项决策和工作安排,总结一周的部门工作,指导部门成员的工作,加强部门成员的沟通,增进成员间的合作。
第二十条 临时会议。凡遇大型活动,将成立活动筹备组,由活动筹备组组长、主席团成员牵头召集相关成员开会,进行活动的分工统筹。
第二十一条 请假制度。凡学生会成员出席全体学生会成员会议、部门会议以及临时重要会议时不得无故缺勤、迟到或者早退。请假应给予充分的理由报相关人员批准,提交书面请假条,并记入会议记录,否则将一律视为缺勤;学生会全体会议请假,须由部长将请假情况通报分管主席团成员。
第二十二条 学生会的会议是本会主席团及工作人员统一思想、传达信息、讨论工作、交流心得、达成共识的有效方式,有利于避免武断和独裁,有助于决策及个人理解集体目标。主席团和工作人员应重视学生会的会议,按要求参加并做好会议记录。
第六章 学生代表大会
第二十三条 学院学生代表大会是学院学生会的最高议事决策机构,全体会员通过学生代表大会依法依规行使民主权利、参与学院治理。
第二十四条 学生代表大会每年召开一次,须有应到会代表总数三分之二以上的代表出席方能召开。学生代表大会的选举和表决须经全体应到会代表半数以上通过方为有效。对章程草案或其修订案草案的表决须以全体应到会代表的三分之二以上同意方为通过。
第二十五条 学生会应以书面形式向学院党委和广西大学学生会递交有关正式召开学生代表大会的请示,经批准后方可召开。学生代表大会应于召开前至少一个月成立大会筹备委员会,负责大会筹备及会务组织工作。
第二十六条 如遇特殊情况需提前或延期召开学生代表大会的,由常任代表会议以应到会代表总数三分之二以上通过后,由院团委指导院学生会报请院党委批准。
第二十七条 学生代表的产生原则:以各班级为选举单位,由班级推荐选举产生。代表由所在代表团体派出,代表团体的会员均有资格成为代表人选。
第二十八条 代表出现缺额需要增补的,由缺额选举单位补选。
第二十九条 学生代表大会的主要任务
(一)制定或修订学生会章程,监督章程实施;
(二)讨论和决定本会的工作方针与任务;
(三)听取、审议上一届学生会工作报告;
(四)选举产生新一届学生会主席团成员;
(五)征求广大同学对学院工作的意见和建议,合理有序表达和维护同学正当权益;
(六)讨论和决定应由学生代表大会决定的其它重大事项。
第七章 从严治会
第三十条 本会始终坚持学院党委的全面领导和学院团委的直接指导,每年定期向学院党委进行工作汇报,研究决定重要事项。
第三十一条 本会的规章制度、工作规划和工作人员遴选等重要事项由学院团委研究决定。
第三十二条 本会决定重要事项或开展重大活动,须事先向学院团委报告。
第三十三条 本会主席团成员和工作部门负责人每学期向评议会述职,评议会以学生代表为主,学院党委、学院团委等共同参与。
第三十四条 本会组织工作人员应胸怀崇高理想,恪守学生本分,牢记服务宗旨,守纪律、讲原则、作表率。
第八章 工作制度
第三十五条 日常例会、活动全体干部须按时到场,各部门负责人要亲自组织好本部门成员如期完成分配的任务,并在例会、活动结束后进行总结。
第三十六条 各部门日常工作所遇到的问题应及时向分管主席团成员反映。
第三十七条 学生会各部门工作活动计划、规划、总结等须以书面形式(附电子版)向分管主席团成员呈交。各部门负责人分配任务时,可协商调用其它部门的学生工作积极分子。各部门有义务协助其他部门工作,但不得越权和滥用职权。
第三十八条 各部门开展大型活动须提交活动策划方案(应包括活动名称、时间、地点、参与对象、活动开展的过程、目的及意义,详细的经费预算等),经主席团讨论,报学院团委和学生工作组审批通过方可进行和取得经费。如申请未被通过,主席团须讲明未通过的原因,使之改进。申请一旦通过,如果需要其他部门协助,协办部门不能推诿责任,应全力以赴地协助承办部门开展活动。
第九章 附则
第三十九条 本章程最终解释权归广西大学beats365(中国区)-唯一官方网站学生会。
第四十条 本会各级组织可制定有关工作制度,但不得与本章程相抵触。
第四十一条 本章程自公布之日起生效。
三、beats365(中国区)-唯一官方网站学生会工作机构组织架构表

四、beats365(中国区)-唯一官方网站学生会工作人员名单

*最近1个学期/最近1学年/入学以来学习成绩综合排名(新生、研究生不需填写)
五、beats365(中国区)-唯一官方网站学生会主席团成员候选人产生办法
beats365(中国区)-唯一官方网站学生会主席团成员候选人的考评、产生工作是学生会工作中最重要的环节之一,考评小组分三个阶段进行候选人的考评工作。
第一阶段,成立考评小组。考评小组由院团委老师、学生团委副书记以及学生委员会主席团成员组成。考评小组在院党委的领导和院团委的具体指导下积极开展考评工作,确定候选人的条件,力求挑选出政治觉悟高、思想素质好、学习成绩优、工作能力强、具有较高威信的同学作为候选人。考评小组通过多种渠道确定主席团成员候选人的初步人选。
候选人的基本条件是:一、坚持四项基本原则,遵纪守法,有良好的道德修养;二、学习成绩良好,能较好地处理工作与学习的关系;三、具有较强的组织、管理、协调能力;四、热心为同学服务,在同学中有较高的威信。
主席团成员候选人通过班级团支部推荐产生。
第二阶段,全面评估。深入了解被推荐参与竞选的候选人的情况。考评小组根据每个被推荐人的基本情况,结合工作实际需要,把他们分配给考评小组专门人员带班考核。一方面,倾听他们的工作设想;另一方面,安排具体的工作任务。根据他们的工作设想及完成任务的情况进行初步评估。考评小组还针对被推荐人所在班级的各方面表现,进行全面评估,形成文字材料,确定出参加面试的候选人提名人选。
第三阶段,确定候选人。候选人提名人选经由学院团委同意,报学院党委考核、评估和确定。这个阶段的工作重点是考查候选人的实际工作能力。在进一步的带班考核中,使他们虚心好学,基本熟悉学生委员会工作的运作方式,并提出合理化建议。
六、beats365(中国区)-唯一官方网站学生会主席团成员选举办法
为了保证学生代表大会的选举工作能够顺利开展,根据选举工作的具体情况,特制定如下选举办法:
一、大会选举工作由大会主席团主持。
二、将候选人名单提交大会投票选举,选出beats365(中国区)-唯一官方网站新一届学生委员会主席团成员。
三、大会必须有三分之二以上(含本数)的代表出席,方能进行选举。大会的正式代表均有选举权。
四、选票上的候选人名单按姓氏拼音首字母为序排列。
五、投票为差额选举,请各位代表在候选人姓名左边的空格内划“○”表示为同意;不同意的,则在候选人左边的空格内划“×”;弃权的,在空格内不做任何标记;如另选他人,请在选票上的空格内写上另选人的姓名。本轮应选人数为三人,选票上选举人数等于或少于应选人数为有效选票,超过应选人数的视为无效票。
六、候选人必须获得实到代表半数以上的赞成票方可当选。如果得票超过半数以上的候选人多于应选名额,则以得票多少为序,取够应选名额为止。如果选举结果出现得票超过到会代表半数以上的候选人少于应选名额,但与应选名额接近时,经大会主席团讨论,并征得代表的同意,减少应选名额,不再进行第二次选举。如遇到应选名额的最后一位有两位以上得票相等,不能确定当选人时,就票数相等的当选人由主席团讨论重新选举确定。
七、代表在划选票时一律用钢笔或圆珠笔,填写符号要准确,字迹要清楚。选票无法辨认的部分视为无效。
八、经工作人员验票,如票数等于或少于投票人数,选举有效,否则选举无效,应进行第二次选举。
九、计票完毕,由总计票人向大会报告计票结果
七、beats365(中国区)-唯一官方网站学生代表大会召开情况
广西大学beats365(中国区)-唯一官方网站第二十一次学生代表大会于2022年10月25日在大学生活动中心小剧场召开,到场代表人数45人。

广西大学beats365(中国区)-唯一官方网站第二十一次学生代表大会会议现场
会议议程:
一、第一阶段(大会开幕式)
1.全场起立,奏唱国歌
2.介绍到场领导及嘉宾
3.校学生会代表致辞
4.学院党委副书记致开幕词

beats365(中国区)-唯一官方网站党委副书记雷圆媛同志讲话

校学生会代表陈燕淼同学发言
二、第二阶段
5.听取并审议《广西大学beats365(中国区)-唯一官方网站第二十届学生委员会主席团工作报告》
6.审议通过代表资格审查报告
7.审议通过选举办法
8.审议通过主席团候选人的考评、产生经过报告
9.审议通过总监票人、监票人和总计票人、计票人名单
10.投票选举第二十一届学生委员会主席团成员
11.表彰2021-2022学年beats365(中国区)-唯一官方网站团委、学生会“优秀志愿者”并颁发荣誉证书
12.表彰2021-2022学年beats365(中国区)-唯一官方网站团委、学生会 “优秀学生干部”并颁发荣誉证书
13.宣读第二十一届学生委员会主席团名单
14.宣读第十八届团委中期调整名单
15.宣读第二十一届学生委员会拟任名单
宣读众创空间2022届学生干部拟任名单
16.第二十一届学生委员会主席团代表宣读倡议书
17.学院团委书记致闭幕词
18.全体起立,奏唱校歌

与会代表在审议报告
八、beats365(中国区)-唯一官方网站学生代表大会代表产生办法
广西大学beats365(中国区)-唯一官方网站学生代表大会根据《学联学生会组织改革方案》文件要求,特制定如下选举办法:
1.大会代表由班级团支部推荐、beats365(中国区)-唯一官方网站学生会中选举产生;
2.代表人员中,非院学生会工作人员占比不少于60%;
3.在大会代表中,女性代表占比不低于20%,代表总人数不低于所联系学生1%;
4.具有坚定的政治立场,能够积极拥护党的正确领导。
九、主席团成员和工作部门负责人述职评议办法
第一章 总则
第一条 为深入学习贯彻习近平新时代中国特色社会主义思想,根据《关于推动高校学生会(研究生会) 深化改革的若干意见》(中青联发〔2019〕 9 号) 文件要求 ,为进一步深化广西大学beats365(中国区)-唯一官方网站学生会 (以下简称学生会) 改革,支持和引导学生会更好地服务青年学生成长成才,结合我院工作实际,现制定本办法。
第二条 组建以学生代表为主,院团委、学生会共同参与的院级学生会工作人员述职评议会。
第三条 学生会组织工作人员述职应当坚持民主与集中相结合。
第四条 述职评议内容分为日常考评和集中考评,其中日常考评从政治态度、道德品行、学习情况、工作成效、纪律作风等方面进行评价,集中考评包括提交总结材料和现场述职汇报两个部分。
第五条 学生会组织工作人员述职每学年进行一次 ,述职评议时间一般在每学年的最后一个月。
第二章 评议内容
第六条 述职评议从思想政治、道德品行、学习表现、工作成效、纪律作风等五方面进行考评。
(一)思想政治:热爱祖国,具有坚定的共产主义信念,政治面貌为共 产党员或共青团员,拥护党的路线、方针、政策,坚持以习近平新时代中国特色社会主义思想为指导,以加强对同学的政治引领为根本,以全心全意服务同学为宗旨。
(二)道德品行:遵守校规校纪、国家法律法规,具有良好的思想道德品质,各方面表现优秀。有强烈的集体荣誉感、团队意识和工作责任心。
(三)学习表现:最近一学期、一学年或入学以来三者取其一,学习成 绩综合排名在专业或班级前 30% ,且无学科不及格情况。积极参加各项赛事特别是大学生高水平比赛,为学院赢得荣誉。
(四)工作成效:认真发挥学生会工作人员的先锋模范作用,不断提升 工作水平,认真履行岗位职责,坚持从同学中来、到同学中去,听取、 收集同学在学业发展、身心健康、社会融入、权益维护等方面的普遍需求和现实困难,及时反馈学院,帮助有效解决。
(五)纪律作风:积极弘扬和践行社会主义核心价值观,品行端正、作 风务实、甘于奉献,全心全意服务广大同学。践行学生会宗旨,加强自我教育管理,增强政治性、先进性、群众性。
第三章 评议形式
第七条 评议采用自评材料审查和述职答辩相结合的形式。
(一)自评材料:内容全面、实事求是,材料支撑有力 ,能够全面展现 其任职期间的思想政治、道德品行、学业表现、工作成效和纪律作风等方面情况。
(二)述职答辩:围绕全心全意服务同学的宗旨,紧扣学生会组织深化 改革要求,汇报内容全面准确,逻辑清晰、重点突出,并接受评议会的质询提问。
第四章 评议结果
第八条 评议结果为良好以上的,在其他条件均符合的情况下,优先推荐参评学院以上荣誉。
第五章 附则
第九条 本办法由广西大学beats365(中国区)-唯一官方网站学生会负责解释。
十、院团委指导学生会主要责任人
